欢迎关注教务处微信公众号:hnu_jwc

taptap官方网站
taptap官方网站
课程服务
当前位置: 首页 > 办事指南 > 课程服务
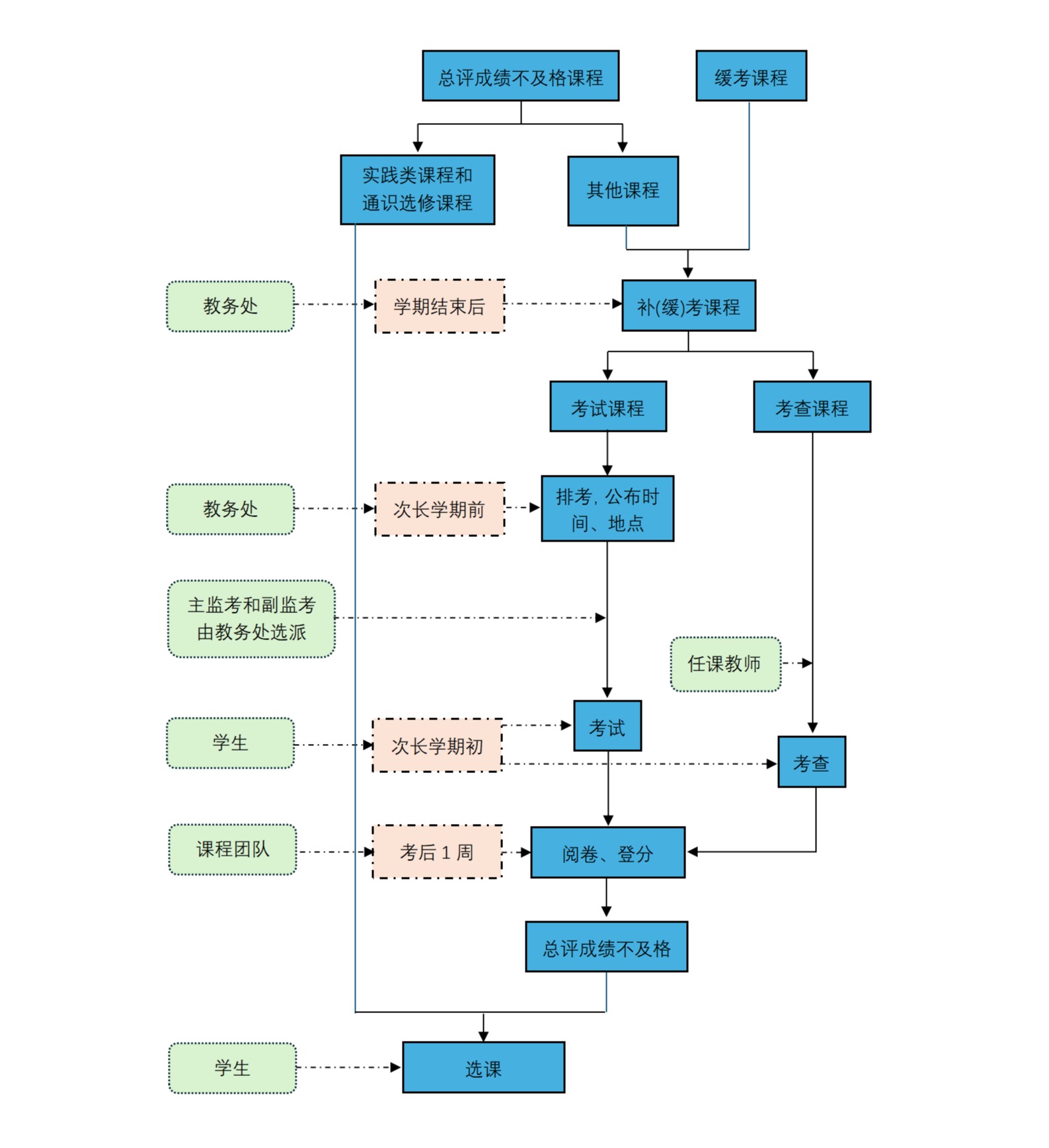
本科生课程考核工作流程
作者:时间:2025-09-04 16:17:02点击次数:

taptap官方网站

taptap官方网站

附:

1.《taptap官方网站本科生课程考核管理办法》(湖大教字〔2023〕4号) http:/info/1350/11799.htm

2.taptap官方网站考试试卷模板(20191205)http:/info/1352/3144.htm

3.taptap官方网站本科生课程成绩录入申请表   http:/info/1358/7902.htm



  • Copyright  © 2017-2025  taptap官方网站-taptap登录入口 版权所有    

  • 通讯地址:湖南省长沙市岳麓区麓山南路1号    

  • 邮政编码:410082    

  • 电话(传真):0731-88822818    

  • 电子邮箱:jwc@hnu.edu.cn    

  • 网站技术支持:0731-88822836    

  • 网站备案信息:湘ICP备00000002号

taptap官方网站
taptap官方网站
Baidu
sogou